一批新大学!谁会成为下一个“双一流”?
一批新大学!谁会成为下一个“双一流”?
近日,教育部发文明确:从严控制高校异地办学。不鼓励、不支持高校跨省开展异地办学。河北、广东等地已发布通知响应。受政策影响,正在筹建的异地校区、现存的高校异地校区后续如何发展不得而知。
由于异地办校受限,为提升城市竞争力,筹办新大学成了城市发展新趋势。中国教育在线注意到,2021年上半年,多省市发布的本地“十四五”发展纲要中,将筹建新大学提上日程。
大湾区打造高等教育新高地
广东省提出,“十四五”时期推进高等教育“冲一流补短板强特色”。支持广州、深圳打造全国高等教育高地。加快新设高校规划和设置,扩大高等教育规模。

大湾区的高校设置上体现出前瞻性,深圳近年来引进了中国科学院大学、哈尔滨工业大学等高校开办分校,与此同时,深圳在高等教育布局上也加强了自主筹建高校的建设,支持大湾区打造高等教育新高地。
2018年以来,深圳创意设计学院、深圳师范学院、深圳海洋大学等多所高校传出建校消息。加上已经落地的深圳技术大学、中科院深理工、深圳音乐学院,深圳在高教领域的构想是全方位的。
广州占据大湾区省会城市优势,高校数量在大湾区9城、全省其他城市都遥遥领先,在高教领域支持推进高校建设世界一流大学和一流学科,在新建高校方面布局没有深圳那么广,目前在建的高校有广州交通大学、黄埔大学等,中国科学院大学、中国社会科学院大学、中央财经大学在广州也将开设研究院。
除深圳、广州外,东莞、中山、佛山等地在高等教育方面也有布局。
支持中西部建设有特色、高水平大学
近日,教育部在《关于振兴西部地区高等教育的提案》中提出,要在政策支持、财政扶持等方面加大力度,支持中西部建设有特色、高水平大学。

作为在发展相对滞后的西部地区新建一所高水平应用研究型理工类大学的新探索,青海省筹建中的西宁大学被寄予厚望,将“建成西宁大学”写入了该省“十四五”规划纲要,这是青海省深入实施教育强省战略的重要举措。目前,青海省教育厅等多部门印发《西宁大学筹建阶段人才引进专项措施(暂行)》,将西宁大学学科设置发展、师资队伍建设推上日程。
整体来看,中西部新建高校布局相对有限,甘肃省“十四五”规划纲要,明确提出了支持中国科学院大学兰州学院建设,这是中国科学院大学继广州学院、成都学院之后,筹建的又一所高校。
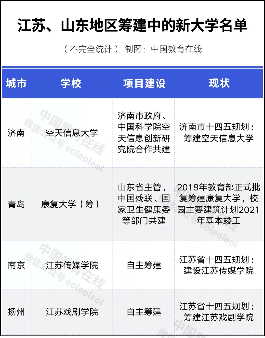
江苏山东筹建行业特色高校

日前,山东省教育厅印发的《关于做好山东省“十四五”时期高等学校设置规划编制有关工作的通知》明确表示,原则上不新增设省属公办普通本科高校。山东高等教育资源相对丰富,“十四五”时期,将在原有高等教育发展基础上,从严控制设置数量,保证设置质量。而在之前规划筹建的空天信息大学、康复大学是否遇到阻力尚未可知。
康复大学是全国第一所康复大学,2019年6月11日教育部正式批复筹建。根据相关报道,康复大学聚焦国家康复事业发展核心需求,不盲目追求大而全,初期招生规模控制在5000人左右,中国工程院院士、康复大学(筹)领导小组副组长董尔丹为校长。
江苏在全国各省市高校总数上排名第一,“双一流”大学拥有15所,在“十四五”规划中目标新增1-2所高校进入国家“双一流”行列。高等教育资源多产且优质,并且近年来苏州吸引了不少高水平大学前去新建分校或研究机构,在高教发展上名列前茅。
在“重大文化设施项目”上,江苏省“十四五”规划指出,建设江苏传媒学院,筹建江苏戏剧学院。江苏省即将新建两所艺术类高校。
津冀辐射特色学科建设

2021年天津市《政府工作报告》披露了关于中国核工业大学项目在天津落地的消息。
2018年天津市与中核集团签署协议,确定了中国核工业大学建设的项目,2019年9月10日在天津滨海新区正式启动。2020年3月24日,核工业大学项目进入实质性建设阶段。一期工程计划2021年9月20日建成,全部建成计划2023年9月份。
河北省内优质高校匮乏,仅有一所“211”河北工业大学校址还在天津境内。如今,河北拟合并华北科技学院和防灾科技学院两所大学,筹建应急管理大学。
据了解,华北科技学院和防灾科技学院都位于三河燕郊,两所高校仅一墙之隔。为了加强应急管理体系和能力建设,应急管理部党委决定将两所高校合并,组建应急管理大学。应急管理大学占地2093亩,总投资约69亿元,拟设置70个左右的本科专业。新校区建成后,招生规模可达15000人。
筹建新大学,对于全方位推进区域高等教育高质量发展有重要作用。近期,多所筹建中的高校有了最新进展,未来又有哪些城市的高教发展将突围崛起,摆脱教育“洼地”之名?新建高校中谁最有潜力成为下一个“双一流”?这些答案都将一一揭晓。





