这些医学类学科将扩大研究生招生规模
这些医学类学科将扩大研究生招生规模
2021年8月19日,是第四届中国医师节,也是疫情下的第二个中国医师节。
国家卫健委发布的数据显示,截至2020年底,我国共有医师408.6万人,比2019年的386.7万人增加超过20万人。医师队伍中具有本科以上学历的占比59.5%、具有中级以上技术职称的占比45.8%。
“人命至重,有贵千金”,质量是医学教育的“生命线”。院校医学教育是医学人才培养三阶段连续统一体的重要基础。
教育部:医学教育的本质是精英教育
8月18日,教育部网站发布《对十三届全国人大四次会议第8780号建议的答复》,指出医学教育的本质是精英教育,要严把医学人才“入口关”。
教育部在《答复》中提到,“临床医生是救死扶伤、治病救人的白衣天使,应该具备深厚的专业功底。”
当前我国高等教育进入普及化阶段,教育部明确提出,医学教育要停中职、控高职、稳步发展本科,提升医学教育的生源质量。
教育部介绍,2017年,《国务院办公厅关于深化医教协同进一步推进医学教育改革与发展的意见》(国办发〔2017〕63号)明确提出要提高生源质量,提升医学专业学历教育层次,并明确要求:稳步发展医学类专业本科教育,推动本科临床医学类、中医学类专业逐步实现一本招生;根据行业需求,严格控制高职(专科)临床医学专业招生规模。
2020年,《国务院办公厅关于加快医学教育创新发展的指导意见》(可跳转)(国办发〔2020〕34号)强调,要严格控制高职(专科)临床医学类专业招生规模,稳步发展本科临床医学类、中医学类专业教育,适度扩大研究生招生规模。
近年来,为适应医疗卫生事业发展实际需求,加快急需紧缺人才培养,教育部将社会反映强烈、关注度高、岗位吸引力相对不足的医学影像学、麻醉学、儿科学等部分紧缺专业培养前移到本科教育阶段,设置了本科医学影像学、麻醉学、儿科学等专业。
目前,全国医学院校设置医学影像学专业的78所,设置麻醉学专业的60所,设置儿科学(含中医儿科学)专业的51所,年招生规模分别达到3400人、6400人、8500人。
同时,教育部鼓励和支持举办医学教育的中央部门所属院校和部委省共建医学院校加强儿科学等临床医学人才培养,适度扩大招生规模。大幅度扩大麻醉、感染、重症、儿科研究生招生规模。
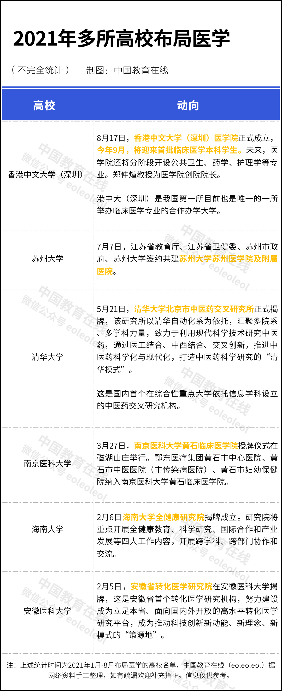
多所高校布局医学
新冠疫情的爆发,给我国的医疗教育事业敲响了警钟。我国医学人才仍有缺口,国家卫健委数据显示,2020年我国每千人口执业(助理)医师2.90人,每千人口注册护士3.34人。在“健康中国”的建设背景下,发展医学院成为当下高校建设的重中之重。
《国务院办公厅关于加快医学教育创新发展的指导意见》中提出,在一流大学和一流学科建设中,加大医学及相关学科建设布局和支持力度;依托高水平大学建设一批一流医学院等等。
为贯彻落实《意见》,各省在年初陆续印发《加快医学教育创新发展实施方案》(可跳转),明确提出发力医学教育!据不完全统计,2021年以来,多所高校已揭牌附属医院,成立医学院和相关研究院/所。


中国高校医学学科实力哪家强?
中国教育在线(eoleoleol)此前梳理了各高校进入“一流学科”建设名单的相关学科,以及在第四轮学科评估中医学门类一级学科获评A类的高校,对医学感兴趣的同学可从中大致了解下各高校医学学科实力。
21所大学42个医学学科入选“双一流”
据统计,全国共有21所大学的42个医学学科进入了“世界一流学科”建设名单,涉及基础医学、临床医学、口腔医学、公共卫生与预防医学、药学、护理学、中医学、中药学、中西医结合9个一级学科。其中,基础医学有9所高校入选,临床医学有8所高校入选,药学有7所高校入选,中医学有6所高校入选。

14所高校的医学门类一级学科在第四轮学科评估中获评A+
对教育部第四轮学科评估中,医学门类下的一级学科评估结果进行统计,共有14所高校的医学门类一级学科获评A+。

19所高校临床医学专业通过认证
2021年5月17日,教育部教育教学评估中心、教育部临床医学专业认证工作委员会正式公布了2020年度普通高等学校临床医学专业认证结果。南开大学等19所普通高等学校的临床医学专业通过认证。对临床医学感兴趣的同学可以参考以下名单。

近年,越来越多的学子选择医学类专业,选择医师这个伟大的职业。“以凡人之躯,托举生命。全力以赴,只为护你平安。”今天,向所有医务工作者致敬!





